Conversation
test=develop
test=develop
| : PassStrategy(other.AllPasses()) {} | ||
| : PassStrategy(other.AllPasses()) { | ||
| use_gpu_ = other.use_gpu_; | ||
| use_mkldnn_ = other.use_mkldnn_; |
There was a problem hiding this comment.
It don't need use_mkldnn_quantizer_ = other.use_mkldnn_quantizer_?
There was a problem hiding this comment.
Ah, true, I have missed that one.
Done.
test=develop
test=develop
| "conv_relu_mkldnn_fuse_pass", // | ||
| "conv_elementwise_add_mkldnn_fuse_pass"})) { | ||
| "conv_elementwise_add_mkldnn_fuse_pass", | ||
| "conv_relu_mkldnn_fuse_pass"})) { |
There was a problem hiding this comment.
why do you change the order here?
There was a problem hiding this comment.
Because it was in the wrong order. It was overlooked in the previous fix of mkldnn passes.
There was a problem hiding this comment.
Could you please illustrate an example? Thanks.
There was a problem hiding this comment.
How about move the implementation of EnableMKLDNN and EnableMkldnnQuantizer to paddle_pass_builder.cc?
There was a problem hiding this comment.
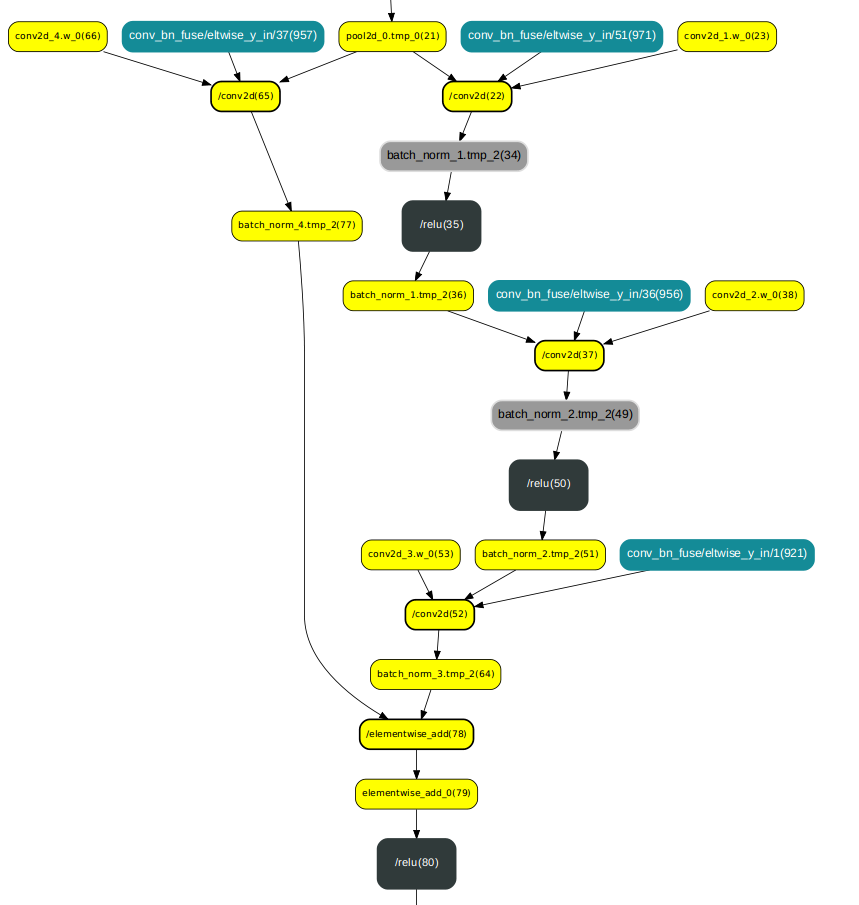
Sure. With ResNet50, after conv_bias_mkldnn_pass there picture is as follows:

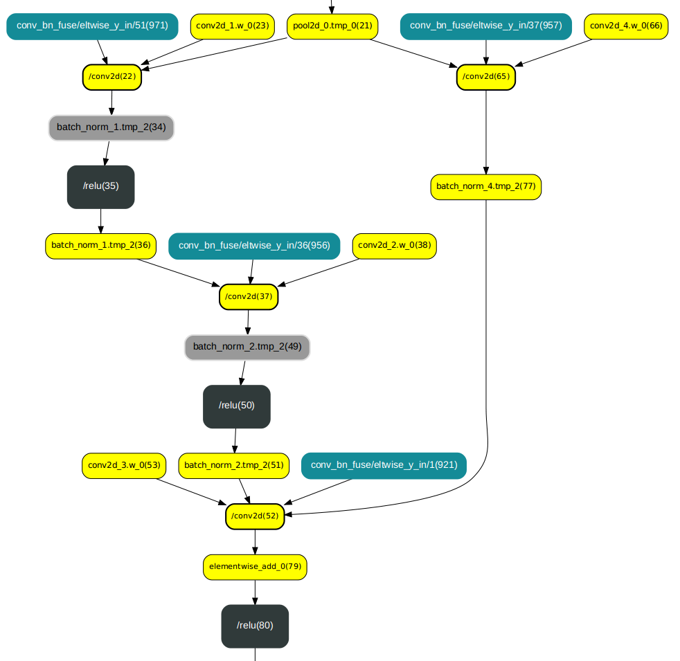
Then the conv_elementwise_add_mkldnn pass has to be applied:

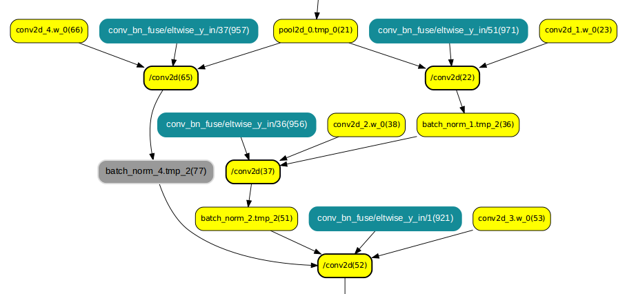
and then conv_relu_mkldnn_fuse_pass:

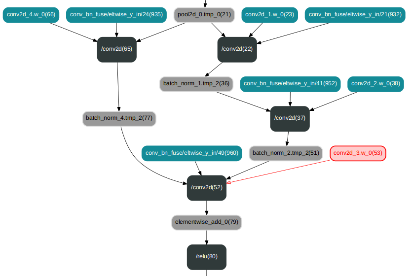
In the opposite order we would get remaining relu operators:

It was unnoticable until now, as some passes (conv_relu_mkldnn_fuse_pass among them) were unintentionally repeated. Eliminating arbitrary repetitions, the problem becomes visible, and this patch fixes it.
There was a problem hiding this comment.
How about move the implementation of
EnableMKLDNNandEnableMkldnnQuantizertopaddle_pass_builder.cc?
I do not think it can be done in an elegant and user-friendly way. A user has to have an option to enable MKL-DNN and MkldnnQuantizer, so AnalysisConfig is the best place to have the methods in. Implementation of the methods is minimal.
There was a problem hiding this comment.
I mean could you move line 122-134 from paddle_pass_builder.h to paddle_pass_builder.cc?
| << "EnableMKLDNN() only works when IR optimization is enabled."; | ||
| } else { | ||
| pass_builder()->EnableMKLDNN(); | ||
| } |
There was a problem hiding this comment.
Could we remove line 244-247? Since I see LOG(ERROR) << "Please compile with MKLDNN first to use MKLDNN";use_mkldnn_ = false; is already in pass_builder()->EnableMKLDNN();
Could we remove line 258-261 for the same reason?
| "conv_relu_mkldnn_fuse_pass", // | ||
| "conv_elementwise_add_mkldnn_fuse_pass"})) { | ||
| "conv_elementwise_add_mkldnn_fuse_pass", | ||
| "conv_relu_mkldnn_fuse_pass"})) { |
There was a problem hiding this comment.
I mean could you move line 122-134 from paddle_pass_builder.h to paddle_pass_builder.cc?
| "identity_scale_op_clean_pass", // | ||
| "runtime_context_cache_pass", // | ||
| // TODO(?): fix the pass below as it breaks accuracy | ||
| // "runtime_context_cache_pass", |
There was a problem hiding this comment.
Could you not delete runtime_context_cache_pass here? I will try to fix this problem in another PR. And your PR could be merged at first.
|
Do you want us to squash and merge this PR when it is all green? |
|
I squash and merge the PR, and you can do cherry-pick now. |

This patch fixes redundant adding passes multiple times.
test=develop