Agentica 不是套一层 LLM API 的聊天壳,而是一个 Async-First 的 agent harness。 它让 Agent 能真正跑起来: 调工具、跑长任务、做多智能体协作、跨会话保留记忆,并通过 Skill system 接入可演进的 self-learn 工作流。
| 能力 | 说明 |
|---|---|
| Long-running Agent Loop | Runner 驱动的 LLM ↔ Tool 循环,内置压缩、重试、成本预算、死循环防护 |
| Works Beyond Chat | 文件、执行、搜索、浏览器、MCP、多智能体、Workflow,不依附单一 IDE 场景 |
| Memory That Survives Sessions | Workspace 记忆按条目存储、相关性召回,并可把确认过的偏好同步到 ~/.agentica/AGENTS.md |
| Skill-Based Self-Learn | SkillTool 可加载外部技能;内置 Agent 持续学习策略 |
| Open, Composable Harness | 模型、工具、记忆、Skill、Guardrails、MCP 都是可替换部件,而不是封闭 SaaS 黑盒 |
Agentica 提供了从底层模型路由到顶层多智能体协作的完整抽象:
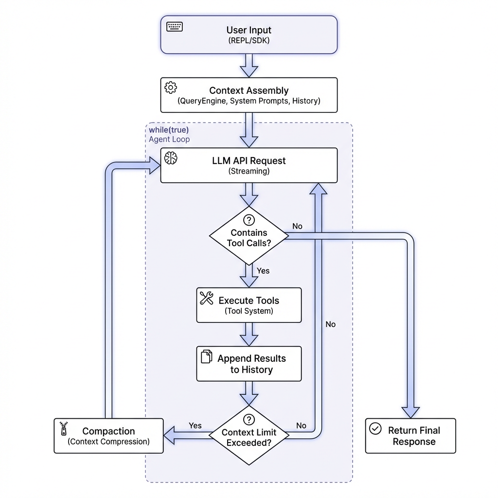
Agentica 的单体 Agent 运行在一个纯粹的基于控制流的 while(true) 引擎中,严格依据工具调用来驱动,并内置了防死循环、成本追踪、上下文微压缩(Compaction)和四层安全护栏:
pip install -U agenticaimport asyncio
from agentica import Agent, ZhipuAI
async def main():
agent = Agent(model=ZhipuAI())
result = await agent.run("一句话介绍北京")
print(result.content)
asyncio.run(main())北京是中国的首都,是一座拥有三千多年历史的文化名城,也是全国的政治、文化和国际交流中心。
需要先设置 API Key:
export ZHIPUAI_API_KEY="your-api-key" # 智谱AI(glm-4.7-flash 免费)
export OPENAI_API_KEY="sk-xxx" # OpenAI
export DEEPSEEK_API_KEY="your-api-key" # DeepSeek- Async-First — 原生 async API,
asyncio.gather()并行工具执行,同步适配器兼容 - Runner Agentic Loop — LLM ↔ 工具调用自动循环,多轮链式推理、死循环检测、成本预算、压缩 pipeline、API 重试
- 20+ 模型 — OpenAI / DeepSeek / Claude / 智谱 / Qwen / Moonshot / Ollama / LiteLLM 等
- 40+ 内置工具 — 搜索、代码执行、文件操作、浏览器、OCR、图像生成
- RAG — 知识库管理、混合检索、Rerank,集成 LangChain / LlamaIndex
- 多智能体 — Team(动态委派)、Swarm(并行/自治)和 Workflow(确定性编排)
- 安全守卫 — 输入/输出/工具级 Guardrails,流式实时检测
- MCP / ACP — Model Context Protocol 和 Agent Communication Protocol 支持
- Skill 系统 — 基于 Markdown 的技能注入,支持项目级、用户级和外部托管 skill 目录
- 多模态 — 文本、图像、音频、视频理解
- 持久化记忆 — 索引/内容分离、相关性召回、四类型分类、drift 防御,并可同步长期偏好到全局
AGENTS.md
Workspace 提供跨会话的持久化记忆,采用索引/召回设计;需要时还可以把确认过的用户/反馈记忆编译进全局 ~/.agentica/AGENTS.md,让新 session 自动继承:
from agentica import Workspace
workspace = Workspace("./workspace")
workspace.initialize()
# 写入带类型的记忆条目(每条独立文件,自动更新索引)
await workspace.write_memory_entry(
title="Python Style",
content="User prefers concise, typed Python.",
memory_type="feedback", # user|feedback|project|reference
description="python coding style", # 相关性匹配关键词
sync_to_global_agent_md=True, # 同步到 ~/.agentica/AGENTS.md 的 Learned Preferences 区块
)
# 相关性召回(根据当前 query 返回最相关的 ≤5 条)
memory = await workspace.get_relevant_memories(query="how to write python")Agent 自动根据当前 query 召回最相关记忆,而非全量注入:
from agentica import DeepAgent, Workspace
from agentica.agent.config import WorkspaceMemoryConfig
agent = DeepAgent(
workspace=Workspace("./workspace"),
long_term_memory_config=WorkspaceMemoryConfig(
max_memory_entries=5, # 最多注入 5 条相关记忆
sync_memories_to_global_agent_md=True,
),
)DeepAgent 默认启用 SkillTool(auto_load=True),会自动发现 ~/.agentica/skills/ 和 .agentica/skills/ 目录下的 skill;同时默认开启 tool_config.auto_load_mcp=True,启动时会自动读取工作目录里的 mcp_config.json/yaml/yml。这样 DeepAgent 开箱就是带 skills + MCP + memory 的一键完全体。
agentica --model_provider zhipuai --model_name glm-4.7-flash安装外部 skill 集合:
agentica extensions install https://github.com/obra/superpowers如果你已经进入交互式 CLI,也可以直接在会话里安装并立刻刷新当前 skills:
> /extensions install https://github.com/obra/superpowers
> /extensions list
> /extensions remove learn-from-experience
> /extensions reload
也支持安装本地目录或指定目标目录:
agentica extensions install /path/to/skill-repo --target-dir ~/.agentica/skills如果你安装到自定义目录而不是标准搜索路径,记得把这个目录加入 AGENTICA_EXTRA_SKILL_PATH,这样 DeepAgent 和 CLI 才会自动发现它。
通过 agentica-gateway 提供 Web 页面,同时支持飞书 App、企业微信直连调用 Agentica。
查看 examples/ 获取完整示例,涵盖:
| 类别 | 内容 |
|---|---|
| 基础用法 | Hello World、流式输出、结构化输出、多轮对话、多模态、Agentic Loop 对比 |
| 工具 | 自定义工具、Async 工具、搜索、代码执行、并行工具、并发安全、成本追踪、沙箱隔离、压缩 |
| Agent 模式 | Agent 作为工具、并行执行、团队协作、辩论、路由分发、Swarm、子 Agent、模型层钩子、会话恢复 |
| 安全护栏 | 输入/输出/工具级 Guardrails、流式护栏 |
| 记忆 | 会话历史、WorkingMemory、上下文压缩、Workspace 记忆、LLM 自动记忆 |
| RAG | PDF 问答、高级 RAG、LangChain / LlamaIndex 集成 |
| 工作流 | 数据管道、投资研究、新闻报道、代码审查 |
| MCP | Stdio / SSE / HTTP 传输、JSON 配置 |
| 可观测性 | Langfuse、Token 追踪、Usage 聚合 |
| 应用 | LLM OS、深度研究、客服系统、金融研究(6-Agent 流水线) |
完整使用文档:https://shibing624.github.io/agentica
- GitHub Issues — 提交 issue
- 微信群 — 添加微信号
xuming624,备注 "llm",加入技术交流群
如果您在研究中使用了 Agentica,请引用:
Xu, M. (2026). Agentica: A Human-Centric Framework for Large Language Model Agent Workflows. GitHub. https://github.com/shibing624/agentica
欢迎贡献!请查看 CONTRIBUTING.md。



