iOScanX is the highest level part of the eponymous project. It takes advantage of the ScanX framework in order to actualize a practical workflow for iOS application scanning.
iOScanX provides a clear and intuitive graphical user interface that guides the user through all the steps in the workflow:
-
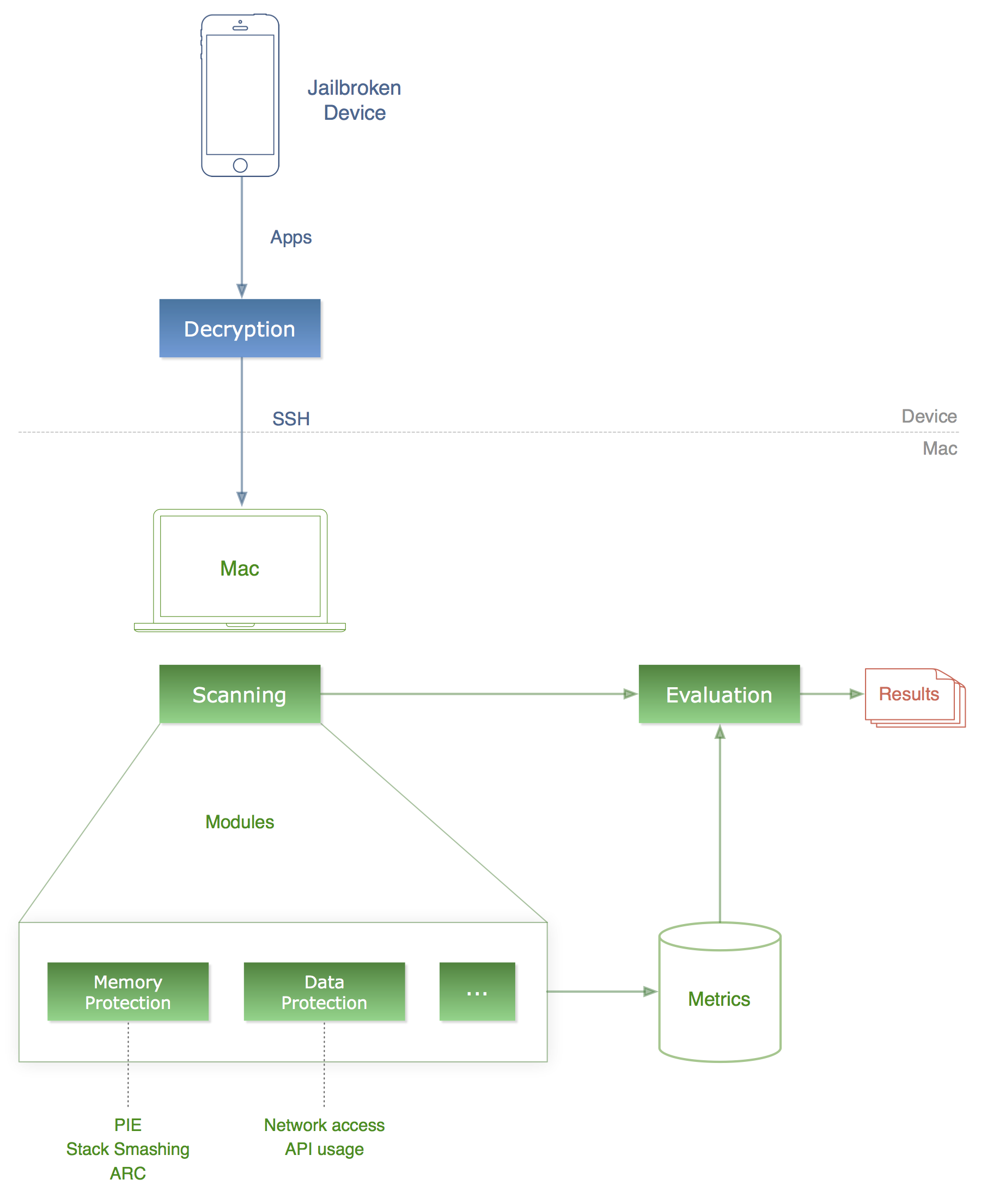
the first step is the acquisition of a group of applications that are going to be the subject of the scanning. iOScanX is capable of automatically decrypting and importing apps from a jailbroken device, connected via SSH through USB or Wi-Fi;
-
the second one is importing and selecting the analysis modules to be used during the scanning phase. iOScanX will present the user with a list of the metrics provided by each module, along with a concise description;
-
in the third step, iOScanX offers a convenient way of defining and editing evaluation expressions based on the previously displayed modules’ metrics;
-
the fourth and final step is the review of the results of the analysis. iOScanX comes with an option for exporting the results in the XML plist format.

