-
Notifications
You must be signed in to change notification settings - Fork 155
Resources
KSP includes a number of stock resources that MKS utilizes and that players should already be familiar with: ElectricCharge, LiquidFuel, Oxidizer, Monopropellant, XenonGas. MKS relies on the Community Resource Pack (CRP) to define a set of shared resources with common properties allowing additional KSP mods to extend play without having to introduce incompatible resource types.
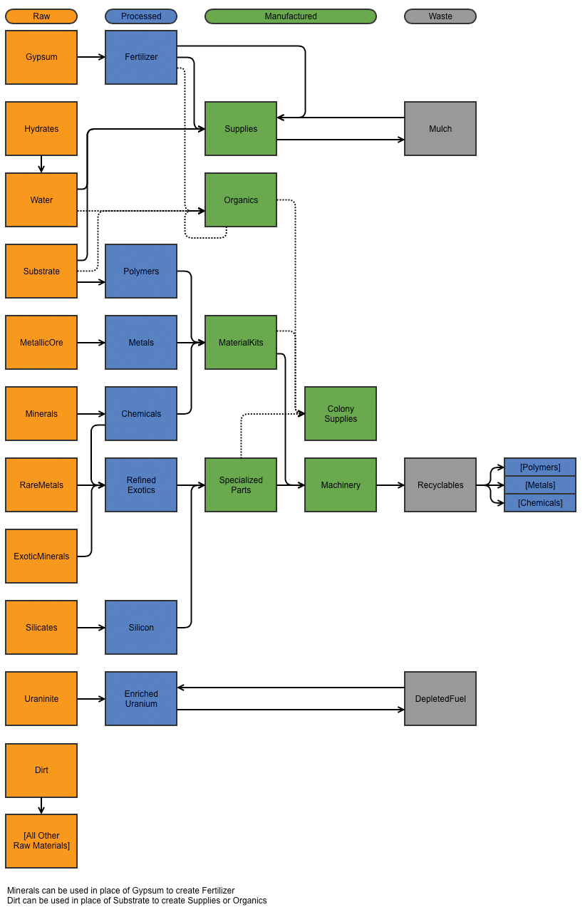
This section shows a high-level conversion chart and a list of all the used resources
Resource conversion is accomplished through a variety of modules. Details of each module can be found on the respective pages.
A mathematical representation of all converters is currently maintained off-site here, with an updated version here.
click here for full size chart
A break out of all the resource conversions is also available as a set of Google Slides. It contains several graphics showing how resources relate to wac other, including an example of how you can produce all the required manufacturing resources using one Tundra Assembly Plant and Two Tundra Industrial Refineries.
The MKS resources are separated below by how they are obtained.
- Raw Resources can be mined or obtained from a Resource Node
- Processed Resources are made from a raw resource
- Manufactured Resources are made from more than one raw or processed resource
- Waste Resources are produced as a waste by-product from a converter
Raw resources can be obtained directly from the environment with a drill or sifter.
| Resource | Mass | Value | Description |
|---|---|---|---|
Dirt |
0.001600 | 0.30 | Miscellaneous junk mined from the ground. Used to grow Supplies or Organics; or sifted to extract low quantities of all other mineable resources, based on planetary average availability. |
ExoticMinerals |
0.002500 | 160.00 | A raw material that can be mined. A component of RefinedExotics. |
Gypsum |
0.005500 | 0.01 | A raw material that can be mined. Crushed to produce Fertilizer. |
Hydrates |
0.001500 | 0.50 | A raw material that can be mined. Processed into Water. |
Karbonite |
0.002500 | 0.32 | A raw material that can be mined. Primarily used in the Karbonite mod to produce fuel. Can also be processed into Water. |
Metallic Ore |
0.005500 | 1.76 | A raw material mined from the ground. Used to produce Metals. |
Minerals |
0.002700 | 0.80 | A raw material mined from the ground. Used to produce Chemicals. |
RareMetals |
0.007800 | 140.00 | A raw material that can be mined. A component of RefinedExotics. |
Silicates |
0.000250 | 0.01 | A raw material that can be mined. Used to produce Silicon. |
Substrate |
0.001600 | 0.30 | A raw material that can be mined. Used to produce Polymers, or as a component of Supplies and Organics. |
Uraninite |
0.007500 | 0.70 | A raw material that can be mined. Centrifuged into EnrichedUranium. |
Water |
0.001000 | 0.00 | A raw material that can be mined, or produced from Hydrates. Used to grow Supplies and Organics. Can also be used in high-efficiency recyclers to greatly reduce the Supplies that Kerbals consume. Can be split in the ISRU into LqdHydrogen and Oxidizer. |
Processed resources are made from a single raw material, in a Material Processing Unit (MPU), Extractor, Smelter, the Agricultural Support Module, or Refinery.
| Resource | Mass | Value | Description |
|---|---|---|---|
Chemicals |
0.002500 | 16.00 | Produced from Minerals. A component of MaterialKits and RefinedExotics. |
EnrichedUranium |
0.010970 | 865.00 | Nuclear fuel ready for use. Consumed by reactors to produce ElectricCharge and DepletedFuel (and very small quantities of XenonGas). Centrifuged from raw Uraninite, or bred from DepletedFuel at a loss. |
Fertilizer |
0.001000 | 2.00 | Food for plants. Produced from Gypsum or Minerals. A component of Supplies and Organics. |
LqdHydrogen |
0.000071 | 0.04 | A type of fuel used by the mods CryoEngines and KerbalAtomics. See those mods for details on cryogenic storage. MKS includes several [Kontainers |
Metals |
0.007800 | 14.24 | Produced from MetallicOre. A component of MaterialKits. |
Polymers |
0.001040 | 8.00 | Produced from Substrate. Used to produce MaterialKits. |
Silicon |
0.000233 | 0.02 | Produced from Silicates. A component of SpecializedParts. |
Water |
0.001000 | 0.00 | A raw material that can be mined, or produced from Hydrates. Used to grow Supplies and Organics. Can also be used in high-efficiency recyclers to greatly reduce the Supplies that Kerbals consume. Can be split in the ISRU into LqdHydrogen and Oxidizer. |
Manufactured resources are made by combining one or more Raw, Processed, or other Manufactured resources into a new one. This is done with the Tundra Assembly Plant, Tundra Mobile Workshop, or Inflatable Workshop.
| Resource | Mass | Value | Description |
|---|---|---|---|
ColonySupplies |
0.001556 | 15.00 | Represents medical supplies, recreational materials, and luxury goods. Produced from MaterialKits, SpecializedParts, and Organics. Expended to lengthen or reset the habitation timers of kerbals. |
Machinery |
0.003780 | 15.80 | Most modules must be filled with Machinery to operate at full efficiency; filling them partially with Machinery will result in partial efficiency. Those modules slowly consume their Machinery, producing Recyclables as a waste product. Produced from MaterialKits and SpecializedParts. |
Material Kits |
0.001000 | 2.00 | Produced from Chemicals, Metals, and Polymers. A component of ColonySupplies and Machinery. If ExtraplanetaryLaunchpads is installed with MKS, MaterialKits are the primary component of vessels constructed off-world. |
Organics |
0.001000 | 0.50 | Advanced crops. Produced from Fertilizer, Water, and either Substrate or Dirt; note that a small amount of Organics is required as a "seed crop." A component of ColonySupplies. |
RefinedExotics |
0.005200 | 250.00 | Produced from Chemicals, ExoticMinerals, and RareMetals. A component of SpecializedParts. |
SpecializedParts |
0.003780 | 32.00 | Advanced electronics. Produced from RefinedExotics and Silicon. A component of ColonySupplies and Machinery. If Extraplanetary Launchpads is installed with MKS, SpecializedParts are a secondary component of vessels constructed off-world. |
Supplies |
0.001556 | 15.00 | Represents the food, water, and oxygen that Kerbals require. If USI Life Support is installed, Kerbals will consume Supplies and produce Mulch as waste. Produced from Mulch and Fertilizer; or from Fertilizer, Water, and either Dirt or Substrate. |
The waste resources can be re-processed into their original forms using the Agroponics units for Mulch, Nuclear Fuel Plant for Tundra Depleted Uranium, and Tundra Recycling Module for Recyclables.
| Resource | Mass | Value | Description |
|---|---|---|---|
DepletedFuel |
0.010970 | 0.00 | Nuclear fuel that has been used up. Produced as a waste product by reactors. Can be bred back to EnrichedUranium at a loss. |
Mulch |
0.001000 | 0.00 | Produced by Kerbals as waste when they consume Supplies. Combined with Fertilizer to grow more Supplies. |
Recyclables |
0.003780 | 7.00 | Produced by converters as waste when they consume Machinery. Can be recycled into Chemicals, Metals, and Polymers. |

