A Voice assistant created using googles Dialog flow.The developed application is a weather assistant designed to aid individuals in determining the weather conditions for the day or future, enabling them to plan their day accordingly. Furthermore they can get basic astronomy related information like sunrise, sunset, moonrise, moonset time as well as moonphase.
https://bot.dialogflow.com/2b5017d6-a3c9-4765-884f-d23102ba219b
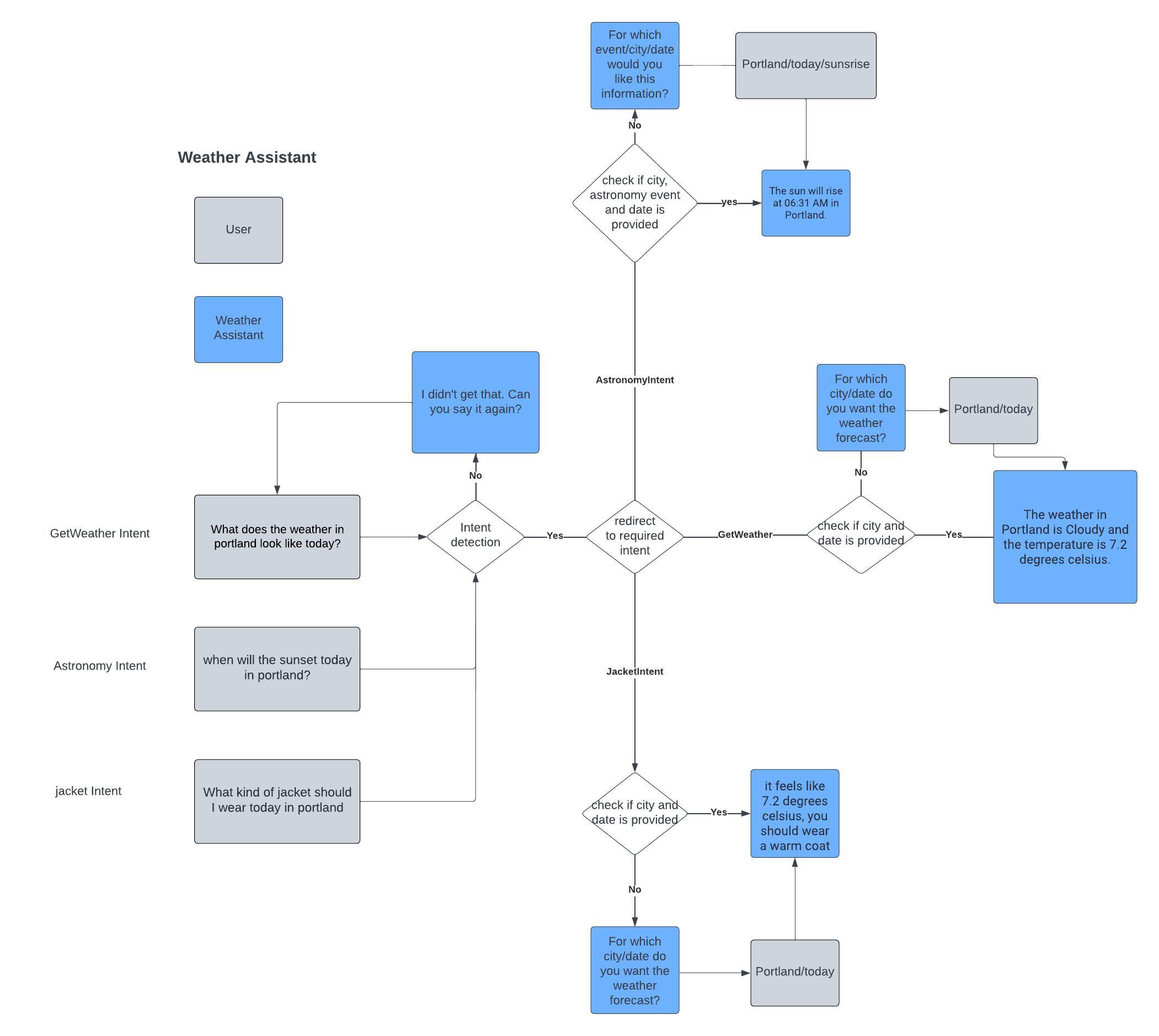
- GetWeather – based on the input date and city, information regarding the weather is returned to the user.
- AstronomyIntent – based on the input date and city, information on the sunset, sunrise, moonrise, moonset, or moon phase is returned.
- JacketIntent – this intent responds in 2 ways a. If the user asks if a particular type of jacket is the right thing to wear in a particular city and on a particular date, the VA checks the weather and responds with a yes or if it’s a no it corrects the user with the correct type of jacket to wear. b. If the user asked for what kind of jacket to wear in a particular city and on a particular date, the VA checks the weather and responds with the weather and what kind of jacket to wear.
- What's the weather like today in Portland?
- How does the weather forecast look like in Portland tomorrow?
- When does the sunrise today in Portland?
- Give me details regarding the moonrise in Portland tomorrow.
- What kind of jacket should I wear tomorrow in Delhi?
- Would a light coat be a good choice of clothing for today's weather in Portland?
