-
Notifications
You must be signed in to change notification settings - Fork 1
Home
Pavel Synek edited this page Oct 30, 2015
·
3 revisions
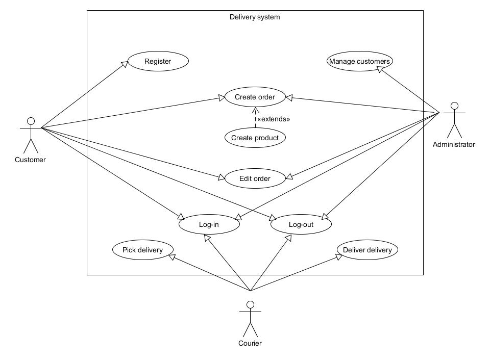
Create a system for management of deliveries for a delivery service. Each delivery should contain information about the delivery itself, the customer, the goods delivered and the person performing the delivery.
- Pavel Synek
- Matej Leško
- Tomáš Milota

