Skip to content

2019202009ankush/Application_Platfrom_For_Smart_City_Like_Application

Folders and files

NameName
Last commit message
Last commit date

Latest commit

 

History

108 Commits
 
 
 
 
 
 
 
 

Repository files navigation

Welcome to Distributed IoT PLatfrom

Distributed platform that provides build, development and deployment functionalities. The platform will be able to deploy and run applications that can be used to manage a smart city.

Features of the platform:

  • Distributed
  • Maintainable
  • Fault tolerent

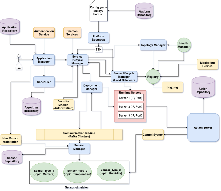
Architechture:

final.png

About

IAS Group3

Resources

Stars

Watchers

Forks

Releases

No releases published

Packages

 
 
 

Contributors