Replies: 3 comments 3 replies
-
|
We were talking about it with @cheme and he added his thoughts here |
Beta Was this translation helpful? Give feedback.
-
|
@dimartiro given the discussion with Cheme, he said that the trie-db and the crate are very generic to address rocks-db and ethereum use cases, so could you describe what components will think should be translated? So, for example, we can have an overview of what is abstract to the trie and what parts are related to eth |
Beta Was this translation helpful? Give feedback.
-
|
Based on our last conversations I'll put some key points from my last proposal here: Proposed changesSince replicating Parity's trie implementation would necessitate almost replacing our entire codebase with their logic, and considering that all these changes are interconnected, this would require creating a single, large PR encompassing all the modifications. This approach could demand a significant amount of time not only from the implementer but also from the reviewers. Moreover, after developing the library, we would need to modify other parts of our code to start utilizing it. Therefore, I propose reusing as many parts of our existing code as possible, such as the encode and decode functions for nodes, merkle proof generation, and verification, while replacing the necessary components to add lazy loading. For example: loading the trie from the database, modifying trie and node structures, and introducing new structures. Furthermore, to streamline the review process and deliver value in a short period, I propose implementing these changes incrementally, following this plan: Phase 0In order to be ready for the further changes, I believe we should do a little refactor first: PR # 1:
PR # 2:
Phase 1PR # 3To improve node handling, I propose replacing our current Along with this, we would replace the current NodeValue: type (
// Value bytes as stored in a trie node
Inline struct {
Bytes []byte
}
// Containing a hash used to lookup in db for real value
Hashed struct {
Hash []byte
}
) Node: type (
// Leaf always contains values
Leaf struct {
PartialKey []byte
Value NodeValue
}
// Use pointer to describe optional child / value
Branch struct {
PartialKey []byte
Children [16]*Node
Value *NodeValue
}
) Phase 2In this phase, we would add lazy loading, so we need to introduce the concept of Consider the following naive implementation assuming that:
In this case, what we would need to do is the following: Stop building the in-memory trieWe must modify our node enum so that the Children list of a branch are not another node but since it contains scale encoded hashes of encoded nodes we can replace it with a list of node hashes instead. Branch struct {
PartialKey []byte
Children [16]*Hash //Hash == Hash(encoded_node)
Value *NodeValue
}Where LookupWe can create a TrieDBGiven that now our concept of type TrieLayout interface {
MaxInlineValue() *int
}type TrieDB struct {
db DB
root Hash
trieLayout TrieLayout
}This structure will implement all the methods defined in the
Phase 3It's well known that writing and reading from the database (disk) is a slow process, so to optimize throughput, we must add a cache for readings and accumulate writings to write them all together when we know we no longer have more changes to add. CachingWe can easily add a cache as part of the type TrieDB struct {
db DB
root Hash
trieLayout TrieLayout
cache TrieCache
}In memory changesTo prevent executing writes to the database every time a new node is inserted we are going to have a list of "in memory changes". Those changes will only be applied with the CommitWe can execute all trie modifications in one place to avoid overhead in the DB if we wrote all the changes in real-time. For this, and to continue complying with the I propose using the same strategy as Substrate and executing the func (tdb *TrieDB) Root() Hash {
tdb.commit()
return tdb.root
}
Phase 4We could make our Trie more generic. Use generic hash typeWe can change our TrieDB[H] type TrieDB[H Hash] struct {
db DB[H]
root H
trieLayout TrieLayout[H]
cache TrieCache[H]
}NodeValue[H]: type (
// Value bytes as stored in a trie node
Inline struct {
Bytes []byte
}
// Containing a hash used to lookup in db for real value
Hashed[H Hash] struct {
Hash H
}
) Node[H]: type (
// Leaf always contains values
Leaf[H] struct {
PartialKey []byte
Value NodeValue[H]
}
// Use pointer to describe optional child / value
Branch[H] struct {
PartialKey []byte
Children [16]*H
Value *NodeValue[H]
}
) Hasher interfaceWould be great if we can add a hasher interface to create different hashers for the keys in our database. This will allow use to easily change the hash algorithm in the future. type Hasher[H Hash] interface {
Length() int
Hash(value []byte) H
FromBytes(value []byte) H
}NodeCodec interfaceWe can implement an interface similar to Parity's type NodeCodec[H hashdb.HashOut] interface {
HashedNullNode() H
Hasher() hashdb.Hasher[H]
EmptyNode() []byte
LeafNode(partialKey nibble.NibbleSlice, numberNibble int, value Value) []byte
BranchNodeNibbled(
partialKey nibble.NibbleSlice,
numberNibble int,
children [16]ChildReference[H],
value *Value,
) []byte
Decode(data []byte) (Node, error)
}TrieLayout changesThen we can add the generic type TrieLayout[H Hash] interface {
MaxInlineValue() *int
Codec() NodeCodec[H]
} |
Beta Was this translation helpful? Give feedback.

Uh oh!
There was an error while loading. Please reload this page.
Uh oh!
There was an error while loading. Please reload this page.
-
Summary
We need to rethink our current state storage implementation, not only to improve it but also to comply with the standards required by the protocol. This issue presents our current solution in contrast with Parity's solution, highlighting the changes we should make along with the benefits we would gain.
Current solution
Currently, our state storage solution, used among other things by the runtime, has various responsibilities:
The protocol specifies that the state is a collection of keys and values Polkadot spec. This state must be re-arranged in a trie to calculate the merkle hash and to generate and verify merkle proofs. But internally, we always store the state in the form of a trie when this is only necessary when calculating the hash or generating proofs.
In our case, our state storage implementation get tries from memory and, if not found, loads them by looking up in the DB.
In order to do that we need to feed the storage structure with a DB connection and the in memory tries structure.
To handle the state transitions with transactions we use our current TrieState structure that contains 2 in memory tries used as transient tries to handle the changes and apply them if it is needed.
Here is a simplified diagram of our architecture:
Parity's solution
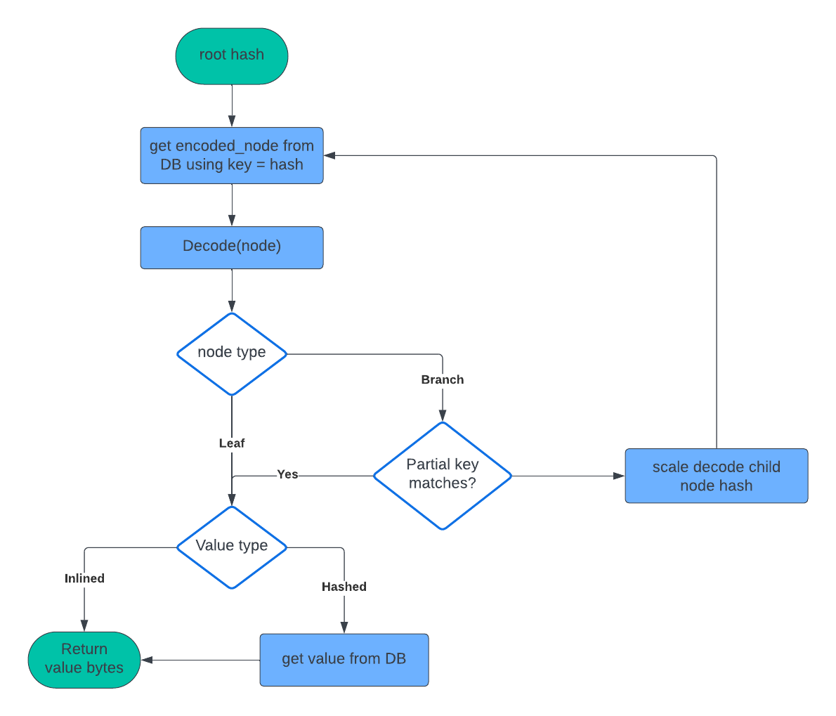
Parity built a trie crate that simplifies the basic tasks of a tree. The difference with our solution is that they do not store the data in the form of a trie but rather store it in a key-value database, and they have a TrieDB wrapper with trie functions over this database but do not have a trie built in memory at all times.
Each TrieDB represents a trie along with its root node and all its nodes, allowing the same database to be shared for all the tries that need to be represented.
Benefits
Simpler and more scalable
Our current solution looks more like spaghetti code relating different components in a way that is very difficult to follow and understand. It makes the solution complex to understand and could raise issues in the future if we do the wrong changes.
Parity's solution is more straightforward, easy to understand and scalable.
It allows us to implement lazy loading
With our current solution the only lazy loading behavior we have is when the state storage is loading tries from the database and putting them into memory.
We have many problems with that:
If we want to implement lazy loading of nodes with our current solution we will have to change the way a node is decoded to prevent decoding its childs and we will going to have some repeated code with different behaviors for tries and nodes.
If we implement a solution similar than Parity's trie crate we will have Tries with a similar behavior than Parity's TrieDB and we are going to load nodes from database and decoding them only if we need their values, with the ability to cache the most frequently used in a simple manner
Reduce memory usage
Since we are going to have everything in database and only the most frequently used nodes / values in memory we are going to reduce our memory usage significantly.
A way to solve this using Parity's crate is having a local nodes / values cache for every trie so any trie could be able to cache its nodes independently solving this issue #3623
We stop thinking about trees and start thinking about the state as keys and values.
If we use this solution we are going to start saving a collection of key value pairs instead of saving tries in memory, the "Trie" will be an abstract structure on top of a database that will be re arranging this key value pairs collection into a trie only when it is needed.
In the past, was difficult to implement things like trie V1 because our internal implementation is too couple with the Trie structure, this change of mindset will help us to decouple the data from the representation and we could be free to change the Trie structure in the future with less risks of breaking something.
We can implement nested transactions more easily
We are going to stop using our current TrieState implementation to handle transactions and we could do it in the same TrieDB simplifying the transaction management as well as our architecture.
That will help us to solve this issue #3508
Necessary Changes
I think the best way to implement this is like we did with Grandpa. We have to translate the parity create to golang and then start using it in our client.
The main part we have to translate is the trie-db implementation
We already have a PR that we can use as starting point #3390
Other information and links
Parity's Trie Crate
TrieDB
https://github.com/paritytech/trie/blob/d3e63773ed044a709f719bd6455b9ab1751aae7c/trie-db/src/triedb.rs#L120
Substrate Cache
https://github.com/paritytech/polkadot-sdk/blob/d43d2fe23b12355eed4afa6dd3e971a248269262/substrate/primitives/trie/src/cache/mod.rs#L18
Related issues
Beta Was this translation helpful? Give feedback.
All reactions